一般报销规定
科研项目报销时需提供由网上报账系统里导出的预约报销单,并由项目负责人及科研处长签字。
材料、测试化验加工费
材料费
是指在项目(课题)实施过程中消耗的各种原材料、辅助材料、低值易耗品等的采购及运输、装卸、整理等费用。
试剂
所需附件:发票、出库单、《天津中医药大学实验试剂管理平台采购清单》(见图1)、合同(业务金额1万(含)以上)
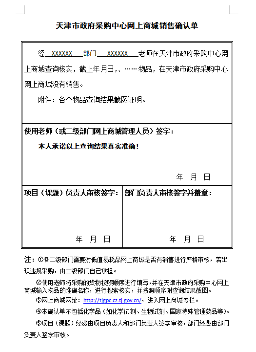
耗材
所需附件:发票、出库单、政采网订单的订单编号(如政采网上无所需耗材,提供《天津市政府采购中心网上商城销售确认单》(见图2)、合同(业务金额1万(含)以上)
动物及动物饲料
所需附件:发票、出库单、合同(业务金额1万(含)以上)
动物饲养、细胞株培养、RNA合成等技术服务费
所需附件:发票、委托合同(无论金额大小,均需要)
注意事项:
①出库单或送货单需要加盖供货商印章、收货人签字,出库单或送货单金额加总等于发票金额
②实验药品未存放于本单位的报销业务,无需提供《天津中医药大学实验试剂管理平台采购清单》
③发票摘要为:“技术服务动物饲养”、“技术服务细胞株培养”“技术服务RNA合成”等业务,无论金额多少,均需要提供委托合同。
④《天津市政府采购中心网上商城销售确认单》,在天津中医药大学国有资产管理处下载。
⑤同一课题、向同一供应商一次累计付款超过1万元的,需签订合同,合同要求明确服务内容及金额,合同签订人签字或盖章,同时委托方加盖天津中医药大学科研合同专用章,受托方加盖单位公章或合同专用章。
图1(插入天津中医药大学试剂管理平台采购单)

图2

图3 物品查询结果证明

测试化验加工费
指在项目(课题)实施过程中支付给外单位(包括承担单位内部独立经济核算单位)的检验、测试、化验及加工等费用。
1.对外部单位支付
所需附件:发票、委托合同
2.对内部结算支付
所需附件:《天津中医药大学内部转账结算凭证》(见图3)、内部委托合同
注意事项:
无论业务金额大小均需要提供委托合同,合同要求明确服务内容及金额,合同签订人签字或盖章,与外部单位签订合同时,委托方加盖天津中医药大学科研合同专用章,受托方加盖单位公章或合同专用章;与内部单位签订合同,委托方按照内部单位管理规定加盖印章,受托方加盖内部经济独立核算部门公章。
图3

二、支付方式:
1.冲借款。还借款需在网上预约报账系统里选择此结算方式。
2.对公支付。按预约报账系统要求填写对方单位信息。
3.对私支付。此项针对个人已付款业务,结算时须使用公务卡结算,报销时提供刷卡小条或银行流水截图,收款单位必须与发票开票方保持一致。如教职工无公务卡,未使用公务卡付款,需提供《天津中医药大学非公务卡结算审批表》(见图4),课题负责人签字,应尽快办理公务卡。
4.内部转账。按要求填写内部转账结算凭证。
图4
